This website requires JavaScript.
Explore
Help
Register
Sign In
aaron
/
rover-ros2
Watch
1
Star
0
Fork
0
You've already forked rover-ros2
mirror of
https://github.com/SHC-ASTRA/rover-ros2.git
synced
2026-04-20 11:51:16 -05:00
Code
Issues
Packages
Projects
Releases
Wiki
Activity
Files
87237bd841688df686ec0231eac0cf31cd5fda33
rover-ros2
/
docs-resources
/
graph-anchor-w-headless.png
David
bf42dbd5af
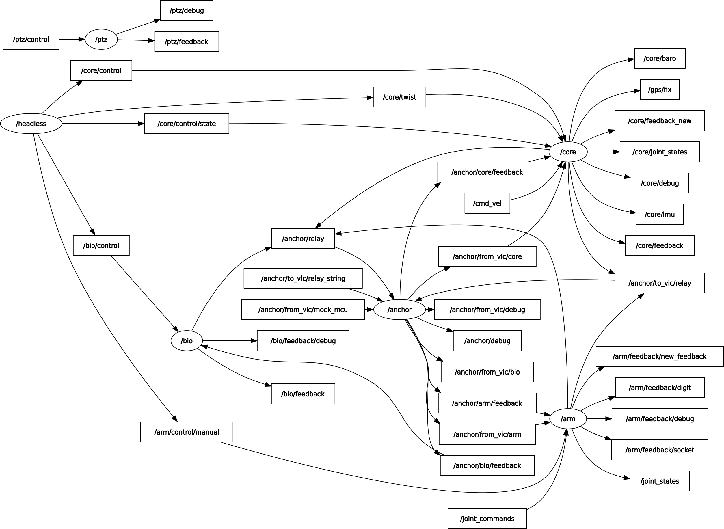
docs: add rqt_graph outputs to readme
2026-02-04 04:00:17 -06:00
439 KiB
2507x1832px
Raw
History
Reference in New Issue
View Git Blame
Copy Permalink