This reverts commit fc2ba5f8d1.
reason: making serail reads non-blocking caused serial data issues
because sometimes it would exit before actually seeing a newline
ASTRA Rover ROS2 Packages
Includes all main ROS2 packages for the rover. These are centrally located for modular rover operation.
You will use these packages to launch all rover-side ROS2 nodes.
Table of Contents
Software Prerequisites
You need either ROS2 Humble with rosdep or Nix installed. We recommend using Nix.
Nix
With Nix, all you have to do is enter the development shell:
$ cd path/to/rover-ros2
$ nix develop
ROS2 Humble + rosdep
With ROS2 Humble, start by using rosdep to install dependencies:
# Setup rosdep
$ sudo rosdep init # only run if you haven't already
$ rosdep update
# Install dependencies
$ cd path/to/rover-ros2
$ rosdep install --from-paths src -y --ignore-src
Running
$ colcon build
$ source install/setup.bash
# main launch files:
$ ros2 launch anchor_pkg rover.launch.py # Must be run on a computer connected to a MCU on the rover.
$ ros2 run headless_pkg headless_full # Optionally run in a separate shell on the same or different computer.
Using the Mock Connector
Anchor provides a mock connector meant for testing and scripting purposes. You can select the mock connector by running anchor with this command:
$ ros2 launch anchor_pkg rover.launch.py connector:="mock"
To see all data that would be sent over the CAN network (and thus to the microcontrollers), use this command:
$ ros2 topic echo /anchor/to_vic/debug
To send data to the mock connector (as if you were a ROS2 node), use the normal relay topic:
$ ros2 topic pub /anchor/to_vic/relay astra_msgs/msg/VicCAN '{mcu_name: "core", command_id: 50, data: [0.0, 2.0, 0.0, 1.0]}'
To send data to the mock connector (as if you were a microcontroller), publish to the dedicated topic:
$ ros2 topic pub /anchor/from_vic/mock_mcu astra_msgs/msg/VicCAN '{mcu_name: "arm", command_id: 55, data: [0.0, 450.0, 900.0, 0.0]}'
Testing Serial
You can fake the presence of a Serial device (i.e., MCU) by using the following command:
$ socat -dd -v pty,rawer,crnl,link=/tmp/ttyACM9 pty,rawer,crnl,link=/tmp/ttyOUT
When you go to run anchor, use the serial_override ROS2 parameter to point it to the fake serial port, like so:
$ ros2 launch anchor_pkg rover.launch.py connector:=serial serial_override:=/tmp/ttyACM9
Testing CAN
You can create a virtual CAN network by using the following commands to create and then enable it:
sudo ip link add dev vcan0 type vcan
sudo ip link set vcan0 up
When you go to run anchor, use the can_override ROS2 parameter to point it to the virtual CAN network, like so:
$ ros2 launch anchor_pkg rover.launch.py connector:=can can_override:=vcan0
Once you're done, you should delete the virtual network so that anchor doesn't get confused if you plug in a real CAN adapter:
$ sudo ip link delete vcan0
Connecting the GuliKit Controller
These instructions apply to the black XBox-style GuliKit controller, primarily used for controlling Arm through Basestation.
- Connect the controller to your PC with a USB-C cable
- Select the "X-Input" control mode (Windows logo) on the controller.
- Hold the button next to the symbols (windows, android, switch, etc...)
- You'll need to release the button and press down again to cycle to the next mode
Common Problems/Troubleshooting
Q: When I try to launch the nodes, I receive a package '' not found error.
A: Make sure you have sourced the workspace in the current shell:
$ source install/setup.bash # or setup.zsh if using ZSH
Q: When I try to launch the nodes, I receive several FileNotFoundError: [Errno 2] errors.
A: Sometimes the install files get messed up by running colcon build in different shells or updating packages. Try running the following commands to clean up your local build files:
$ rm -rf build/ install/
$ colcon build
Q: When I run colcon build after the above suggestion, I receive several of the following errors:
[0.557s] WARNING:colcon.colcon_ros.prefix_path.ament:The path '' in the environment variable AMENT_PREFIX_PATH doesn't exist
A: Don't worry about it. If you had the workspace sourced, ROS2 will complain about the workspace install files not existing anymore after you deleted them. They will be re-created by colcon build, after which you can run source install/setup.bash to source the new install files.
Q: When I try to launch Anchor, I receive the following errors:
[anchor-5] [INFO] [1762239452.937881841] [anchor]: Unable to find MCU...
...
[ERROR] [anchor-5]: process has died [pid 101820, exit code 1, cmd '.../rover-ros2/install/anchor_pkg/lib/anchor_pkg/anchor --ros-args -r __node:=anchor --params-file /tmp/launch_params_nmv6tpw4'].
[INFO] [launch]: process[anchor-5] was required: shutting down launched system
[INFO] [bio-4]: sending signal 'SIGINT' to process[bio-4]
[INFO] [ptz-3]: sending signal 'SIGINT' to process[ptz-3]
[INFO] [core-2]: sending signal 'SIGINT' to process[core-2]
[INFO] [arm-1]: sending signal 'SIGINT' to process[arm-1]
...
A: To find a microcontroller to talk to, Anchor sends a ping to every Serial port on your computer. If it does not receive a 'pong' in less than one second, then it aborts. There are a few possible fixes:
- Keep trying to run it until it works
- Run
lsusbto see if the microcontroller is detected by your computer. - Run
ls /dev/tty*0to see if there is a valid Serial port enumerated for the microcontroller. - Check if you are in the
dialoutgroup (or whatever group shows up by runningls -l /dev/tty*).
Packages
- anchor_pkg - Handles Serial communication between the various other packages here and the microcontroller.
- arm_pkg - Relays controls and sensor data for the arm (socket and digit) between anchor and basestation/headless.
- astra_descriptions - Submodule with URDF-related packages.
- bio_pkg - Like arm_pkg, but for CITADEL and FAERIE
- core_pkg - Like arm_pkg, but for Core
- headless_pkg - Simple, non-graphical controller node to work in place of basestation when controlling the rover by itself. This is autostarted with anchor to allow for setup-less control of the rover.
- latency_tester - A temporary node to test comms latency over ROS2, Serial, and CAN.
- ros2_interfaces_pkg - Contains custom message types for communication between basestation and the rover over ROS2. (being renamed to
astra_msgs). - servo_arm_twist_pkg - A temporary node to translate controller state from
ros2_joytoTwistmessages to control the Arm via IK.
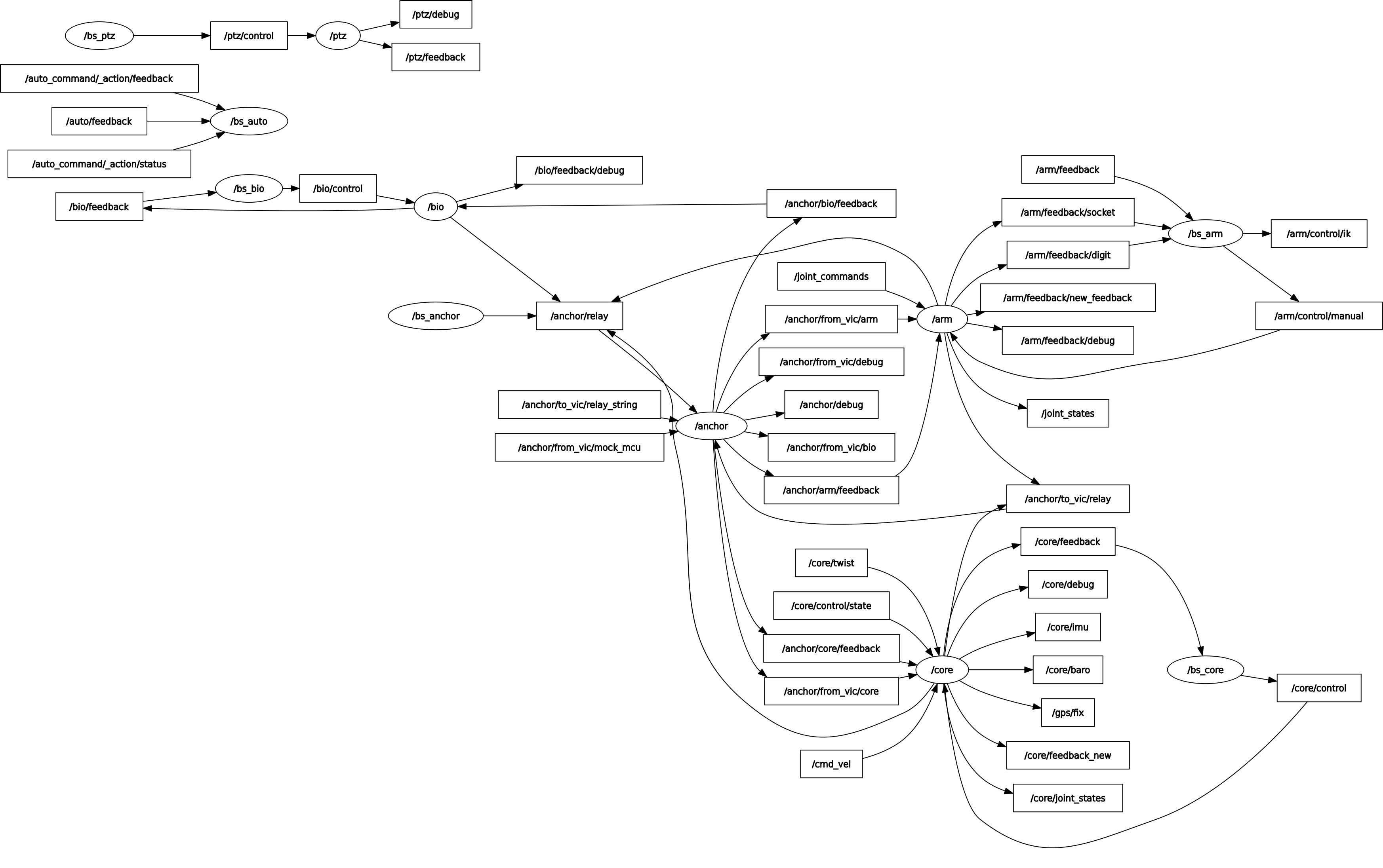
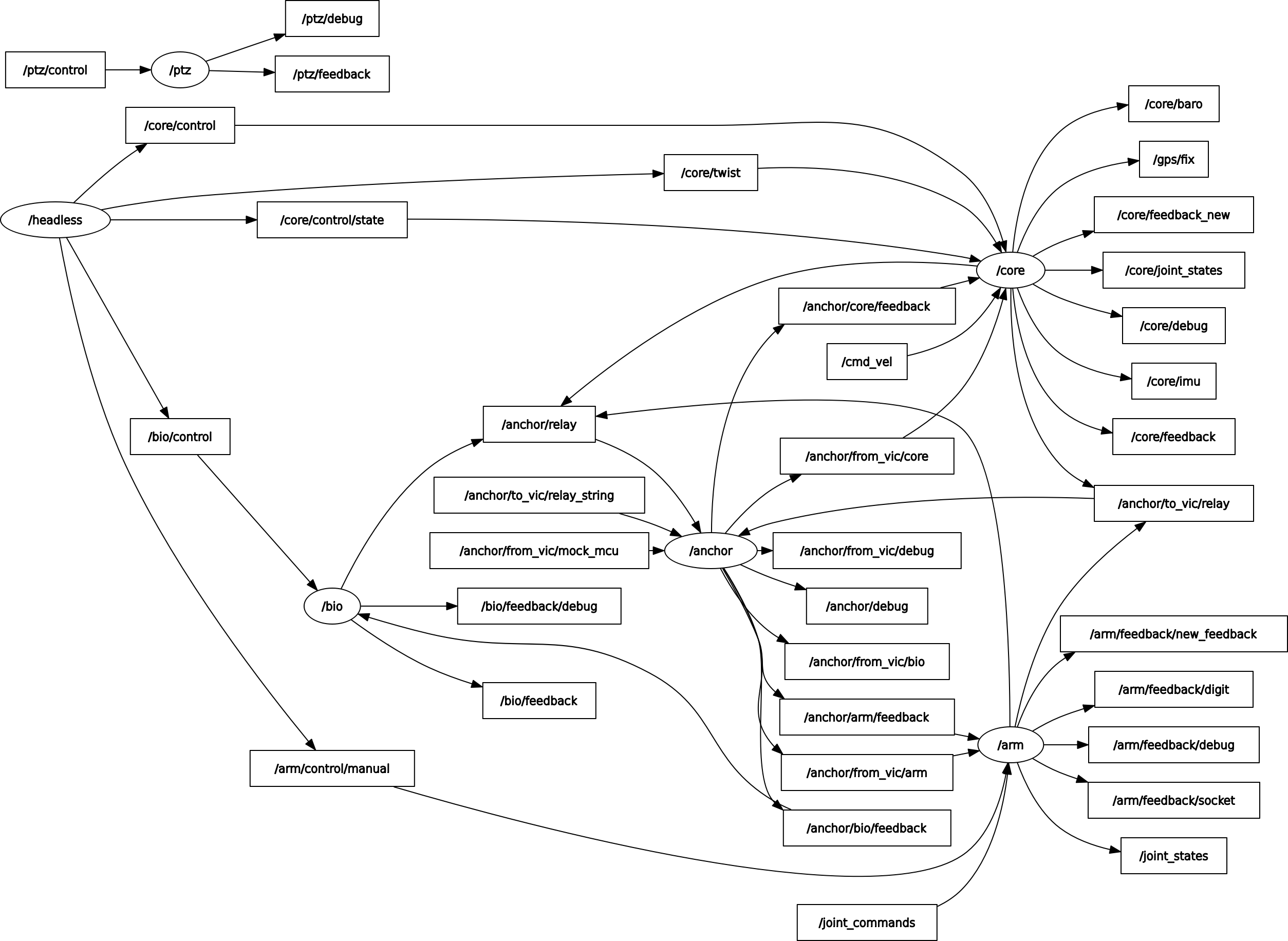
Graphs
Full System
Anchor stand-alone (
ros2 launch anchor_pkg rover.launch.py)
Anchor with basestation-classic
Anchor with Headless (
ros2 run headless_pkg headless_full)
Individual Nodes
Anchor (
ros2 run anchor_pkg anchor)
Core (
ros2 run core_pkg core --ros-args -p launch_mode:=anchor)
Arm (
ros2 run arm_pkg arm --ros-args -p launch_mode:=anchor)
Bio (
ros2 run bio_pkg bio --ros-args -p launch_mode:=anchor)
Maintainers
| Name | Discord | |
|---|---|---|
| David Sharpe | ds0196@uah.edu | @ddavdd |
| Riley McLain | rjm0037@uah.edu | @ryleu |






