2026-03-17 01:43:22 -05:00
2026-03-17 01:43:22 -05:00
2025-09-11 15:56:20 -05:00
2025-10-22 23:47:50 -05:00
2025-11-06 21:35:47 -06:00
2026-02-08 17:23:53 -06:00
2025-10-04 23:24:23 -05:00

ASTRA Rover ROS2 Packages

License: AGPL v3

Includes all main ROS2 packages for the rover. These are centrally located for modular rover operation.

You will use these packages to launch all rover-side ROS2 nodes.

Table of Contents

Software Prerequisites

You need either ROS2 Humble with rosdep or Nix installed. We recommend using Nix.

Nix

With Nix, all you have to do is enter the development shell:

$ cd path/to/rover-ros2
$ nix develop

ROS2 Humble + rosdep

With ROS2 Humble, start by using rosdep to install dependencies:

  # Setup rosdep
$ sudo rosdep init  # only run if you haven't already
$ rosdep update
  # Install dependencies
$ cd path/to/rover-ros2
$ rosdep install --from-paths src -y --ignore-src

Running

$ colcon build
$ source install/setup.bash
  # main launch files:
$ ros2 launch anchor_pkg rover.launch.py  # Must be run on a computer connected to a MCU on the rover.
$ ros2 run headless_pkg headless_full  # Optionally run in a separate shell on the same or different computer.

Testing Serial

You can fake the presence of a Serial device (i.e., MCU) by using the following command:

$ socat -dd -v pty,rawer,crnl,link=/tmp/ttyACM9 pty,rawer,crnl,link=/tmp/ttyOUT

When you go to run anchor, use the PORT_OVERRIDE environment variable to point it to the fake serial port, like so:

$ PORT_OVERRIDE=/tmp/ttyACM9 ros2 launch anchor_pkg rover.launch.py

Connecting the GuliKit Controller

These instructions apply to the black XBox-style GuliKit controller, primarily used for controlling Arm through Basestation.

  • Connect the controller to your PC with a USB-C cable
  • Select the "X-Input" control mode (Windows logo) on the controller.
    • Hold the button next to the symbols (windows, android, switch, etc...)
    • You'll need to release the button and press down again to cycle to the next mode

Common Problems/Troubleshooting

Q: When I try to launch the nodes, I receive a package '' not found error.

A: Make sure you have sourced the workspace in the current shell:

$ source install/setup.bash  # or setup.zsh if using ZSH

Q: When I try to launch the nodes, I receive several FileNotFoundError: [Errno 2] errors.

A: Sometimes the install files get messed up by running colcon build in different shells or updating packages. Try running the following commands to clean up your local build files:

$ rm -rf build/ install/
$ colcon build

Q: When I run colcon build after the above suggestion, I receive several of the following errors:

[0.557s] WARNING:colcon.colcon_ros.prefix_path.ament:The path '' in the environment variable AMENT_PREFIX_PATH doesn't exist

A: Don't worry about it. If you had the workspace sourced, ROS2 will complain about the workspace install files not existing anymore after you deleted them. They will be re-created by colcon build, after which you can run source install/setup.bash to source the new install files.

Q: When I try to launch Anchor, I receive the following errors:

[anchor-5] [INFO] [1762239452.937881841] [anchor]: Unable to find MCU...
...
[ERROR] [anchor-5]: process has died [pid 101820, exit code 1, cmd '.../rover-ros2/install/anchor_pkg/lib/anchor_pkg/anchor --ros-args -r __node:=anchor --params-file /tmp/launch_params_nmv6tpw4'].
[INFO] [launch]: process[anchor-5] was required: shutting down launched system
[INFO] [bio-4]: sending signal 'SIGINT' to process[bio-4]
[INFO] [ptz-3]: sending signal 'SIGINT' to process[ptz-3]
[INFO] [core-2]: sending signal 'SIGINT' to process[core-2]
[INFO] [arm-1]: sending signal 'SIGINT' to process[arm-1]
...

A: To find a microcontroller to talk to, Anchor sends a ping to every Serial port on your computer. If it does not receive a 'pong' in less than one second, then it aborts. There are a few possible fixes:

  • Keep trying to run it until it works
  • Run lsusb to see if the microcontroller is detected by your computer.
  • Run ls /dev/tty*0 to see if there is a valid Serial port enumerated for the microcontroller.
  • Check if you are in the dialout group (or whatever group shows up by running ls -l /dev/tty*).

Packages

  • anchor_pkg - Handles Serial communication between the various other packages here and the microcontroller.
  • arm_pkg - Relays controls and sensor data for the arm (socket and digit) between anchor and basestation/headless.
  • astra_descriptions - Submodule with URDF-related packages.
  • bio_pkg - Like arm_pkg, but for CITADEL and FAERIE
  • core_pkg - Like arm_pkg, but for Core
  • headless_pkg - Simple, non-graphical controller node to work in place of basestation when controlling the rover by itself. This is autostarted with anchor to allow for setup-less control of the rover.
  • latency_tester - A temporary node to test comms latency over ROS2, Serial, and CAN.
  • ros2_interfaces_pkg - Contains custom message types for communication between basestation and the rover over ROS2. (being renamed to astra_msgs).
  • servo_arm_twist_pkg - A temporary node to translate controller state from ros2_joy to Twist messages to control the Arm via IK.

Graphs

Full System

Anchor stand-alone (ros2 launch anchor_pkg rover.launch.py)

rqt_graph of Anchor by itself, ran with command: ros2 launch anchor_pkg rover.launch.py

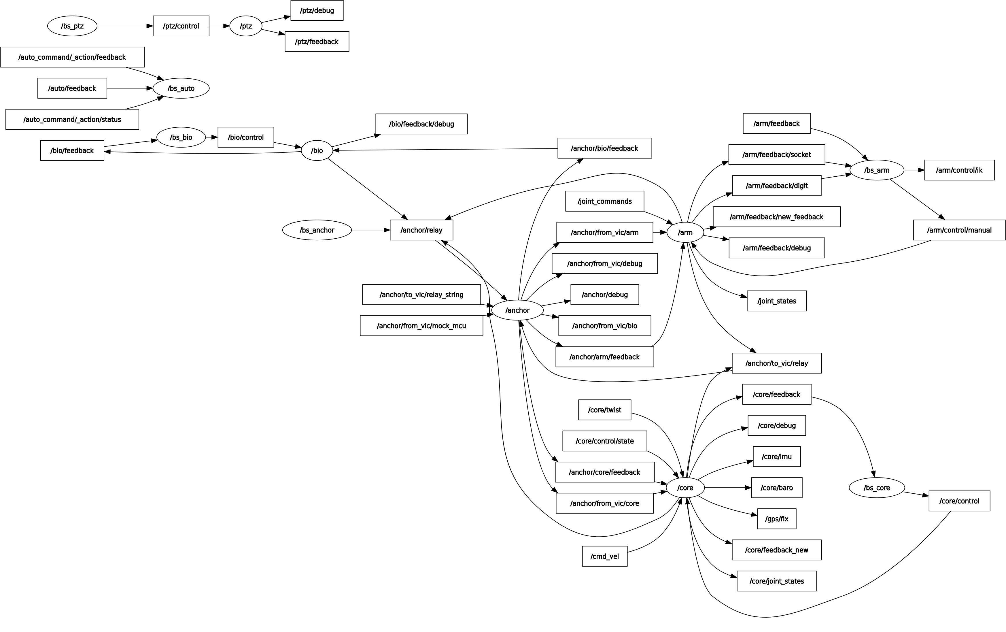
Anchor with basestation-classic

rqt_graph of Anchor ran with the same command as above, talking to basestation-classic

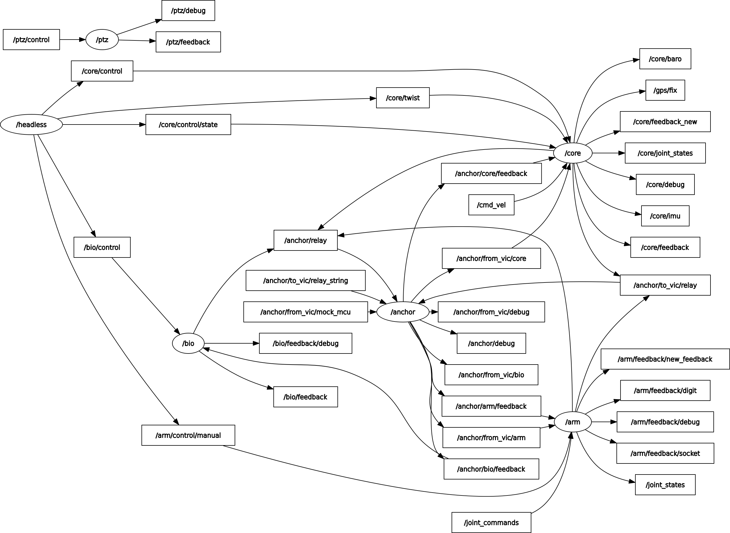
Anchor with Headless (ros2 run headless_pkg headless_full)

rqt_graph of Anchor ran with Headless

Individual Nodes

Anchor (ros2 run anchor_pkg anchor)

rqt_graph of Anchor node running by itself

Core (ros2 run core_pkg core --ros-args -p launch_mode:=anchor)

rqt_graph of Core node running by itself

Arm (ros2 run arm_pkg arm --ros-args -p launch_mode:=anchor)

rqt_graph of Arm node running by itself

Bio (ros2 run bio_pkg bio --ros-args -p launch_mode:=anchor)

rqt_graph of Bio node running by itself

Maintainers

Name Email Discord
David Sharpe ds0196@uah.edu @ddavdd
Riley McLain rjm0037@uah.edu @ryleu
Description
No description provided
Readme AGPL-3.0 63 MiB
Languages
Python 94.1%
C++ 2.2%
Nix 1.9%
Shell 1.4%
CMake 0.4%